数理学院关于优秀研究生、优秀研究生干部和优秀团员推荐人选的公示
各硕士点、各研究生班级、研究生办公室:
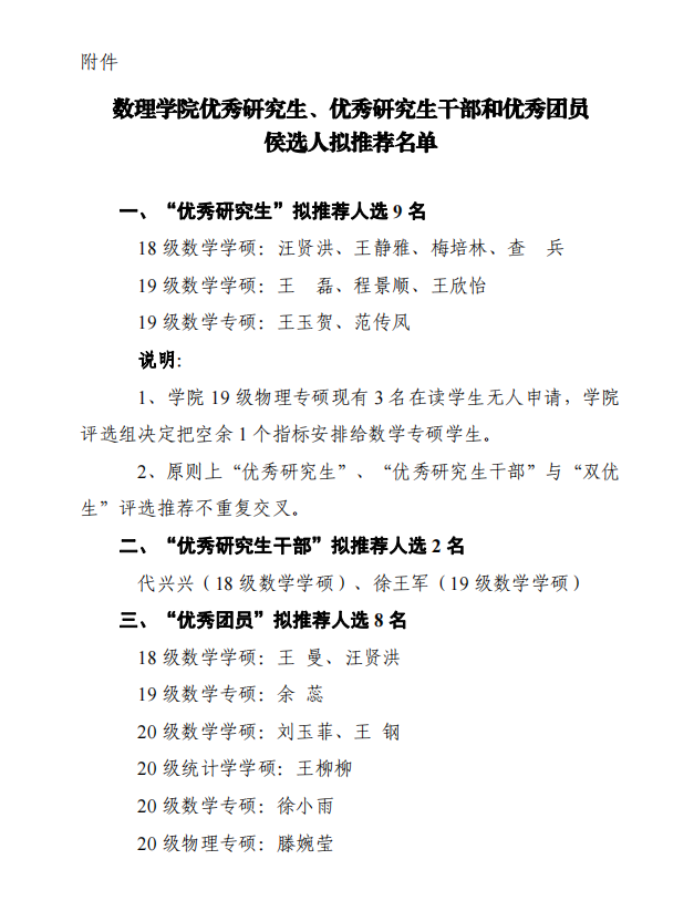
根据学校《关于做好2020-2021学年优秀研究生、优秀研究生干部评选工作的通知》和《关于评选2020年度共青团优秀个人和先进组织的通知》要求,经个人申报、研究生办公室汇总、学院评选组评审,评审结果报经学院领导班子审定通过,拟推荐汪贤洪等9名同学为“优秀研究生”候选人,代兴兴等2名同学为“优秀研究生干部”候选人,王曼等8名同学为“优秀团员”候选人(详见附件),现对上述人选进行公示。
公示期间如有异议,可通过当面来访、电话、邮件等形式向数理学院反映。
公示时间:2021年4月7日至2021年4月9日
联系人:张海
受理地址:数理楼B208办公室
受理电话:0556-5672133
受理邮箱:shulixueyuan2020@163.com
安庆师范大学数理学院
2021年4月7日
